icon-search
icon-search
  • 13653081
  • 13653081
  • 13653081
  • 13653081
  • 13653081

K93 Tactical LRS2 Gas : AG-69-12-BK-A01

$ 1.00 USD
- +
icon-bag Add to Cart
Home

How to order replacement parts from KA Store

Step 1

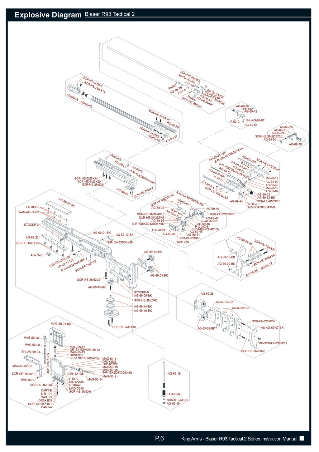
Check the code from this diagram :

Click and enlarge this explosive diagram to view the code for the replacement part you need.


Step 2.1 

The parts available at product page :

Search with the code at the product page and put it into your cart for ordering.

Step 2.2

The parts NOT available at product page :

Please click below link to email us for ordering : 

LINK : Tell us which replacement parts you want.


************************

Herewith a template for your reference:


Subject: Replacement Parts Request

Message:

Hello King Arms Team,


I am looking for some replacement parts for my KA guns.

The part number is AG-XX-XX, please get back to me asap.


************************

KA will check the availability of the parts upon your email requested. Please be patience and check the email inbox for our updates. 

Your cart is currently empty.
Continue shopping